I’ve designed a board using the SF32LB525UC6, but I’m having trouble downloading the program. After power cycling, there’s still no serial output (HalfSugar大佬 diagnosed it as a hardware issue
). Could you guys help me figure out where the problem might be?
Known conditions after testing:
- VBUS: 5.1V (powered via PC USB, max current 1.5A)
- VCC: 4.25V
- VSYS: 3.36V
- BUCK_LX: 1.28V
- BUCK_FB: 1.28V
- VDD33_VOUT1: 3.36V
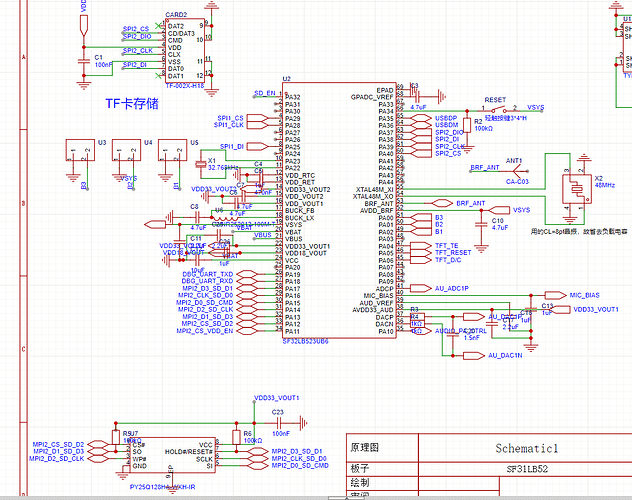
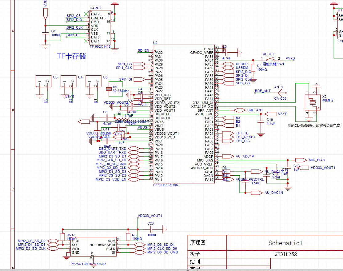
- VDD33_VOUT2: 0V ← (This looks suspicious!)
- VDD_RET: 0.94V
- VDD_RTC: 1.14V
- 48MHz crystal oscillator: confirmed oscillating normally
- RX and TX pins: both measure 3.36V
Schematic:
PCB:
Top Layer:
Inner Layer 1: Power plane
Inner Layer 2:
Bottom Layer:
Potential Issues Identified:
-
VDD33_VOUT2 = 0V
This is a critical clue. If VDD33_VOUT2 is supposed to be a 3.3V output rail but reads 0V, it suggests a problem with the second LDO or power path. Check:- Is the LDO for VDD33_VOUT2 properly enabled? Look for enable (EN) pin connections.
- Any short circuit or missing component (like capacitors, resistors) on this rail?
- Is it possible that this rail is load-switched and not enabled due to missing control signal?
-
VDD_RET and VDD_RTC voltages are low
- VDD_RET: 0.94V (should typically be ~3.3V or at least regulated properly)
- VDD_RTC: 1.14V (RTC supplies are usually 1.8V or 3.3V; 1.14V seems too low unless it’s a special low-power rail)
These suggest possible issues with internal regulators or incorrect external configuration.
-
RX/TX at 3.36V (static)
- Both lines sitting at 3.36V with no activity suggests the MCU isn’t booting or is stuck. No toggling means no UART communication.
-
Possible Root Causes:
- Power sequencing issue: If VDD33_VOUT2 powers critical peripherals or parts of the MCU, its absence could prevent boot.
- Missing pull-down/pull-up resistors on reset or boot mode pins.
- Boot mode pins misconfigured: MCU might be stuck in an incorrect boot state.
- Short or open circuit on VDD33_VOUT2 net — check continuity and loading.
-
Recommendations:
- Double-check the schematic and datasheet for correct connection of all power rails, especially VDD33_VOUT2.
- Verify enable signals for any switching regulators or LDOs feeding VDD33_VOUT2.
- Inspect PCB layout for solder bridges, missing vias, or incorrect net connections (especially on inner layers).
- Use a multimeter in diode mode to check for shorts to ground on VDD33_VOUT2.
- Probe RESET and BOOT pins to ensure they are at valid logic levels.
Could you confirm what VDD33_VOUT2 is supposed to power? And whether there’s an enable signal or fault condition on that regulator?



