Help help ![]()
I purchased two sf32lb52-mod-1 a128r16 modules from Sichetech’s Taobao store. I’m unable to perform the initial firmware flashing on my custom PCB. Below are the complete schematics for my power and programming (download) circuits (other peripherals have not been soldered yet).
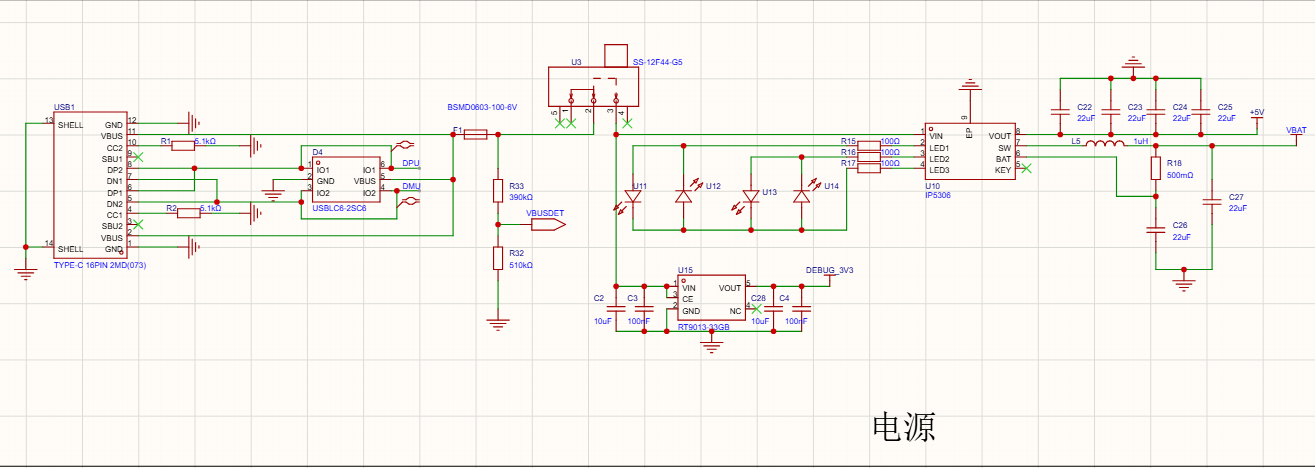
Power Circuit:
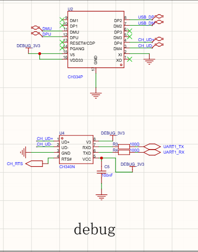
Programming (Download) Circuit:
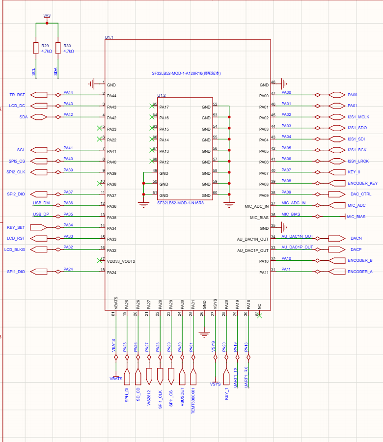
Chip Pinout:
I used a reflow hot plate for soldering, with a hot plate temperature of 210°C and low-temperature solder paste rated at 192°C.
Solder paste was applied only under the GND pad on the back of the chip — no paste was applied under the flash pins. After soldering, the power circuit tested normal, and the UART programming circuit shows proper continuity with no cold solder joints.
My computer successfully recognizes the serial device:
I tested loopback communication on both CH334 and CH340 chips — they work perfectly (can send and receive data normally).
After powering up, I measured the VSYS voltage at 4.2V, which meets the module’s voltage requirements.
I grounded the board’s reset pin and verified it reads 0V using a multimeter — that’s correct.
Someone in the support group suggested the VSYS current might be insufficient, so I removed the charging IC and powered VSYS directly from a battery. The voltage measured 4.03V, which should be sufficient for the module, but flashing still fails.
I’m using the “Hello World” example project with SDK version v2.4. This setup works perfectly when flashing the official sf32lb52-nano_a128r16 development board I purchased, but fails to flash the sf32lb52-mod-1 a128r16 modules (both of them show the same issue).
Below is the serial output after powering the board. It prints information approximately every 10–15 seconds. Both of my modules exhibit the exact same behavior.
TI-TPS22918.pdf (1.2 MB)
Injoinic-IP5306.pdf (872.4 KB)
Below are screenshots of my PCB layout — it’s a two-layer board:










